媒体中心
在这里,为您提供最新的企业动态,行业资讯,市场焦点,让您及时了解市场变化、把握行业脉搏。
近年来,全国多地频遭暴雨洪涝等极端自然灾害,凸显我国在救灾应急等基础设施建设方面尚存不足。

中央财政于 2023 年四季度增发 10000 亿元 2023 年国债,且全部以转移支付形式安排给地方.
据财政部称,资金重点投向八大领域:灾后恢复重建、重点防洪治理工程、自然灾害应急能力提升工程、其他重点防洪工程、灌区建设改造与重点水土流失治理工程、城市排水防涝能力提升行动、重点自然灾害综合防治体系建设工程、东北地区及京津冀受灾地区高标准农田建设。
据明树数据统计,截至2024年4月16日,全国范围已披露增发国债资金已落地省份包括河北省、江西省、黑龙江省、新疆维吾尔自治区、浙江省等,共计26个省市,金额超过5800亿元。
该政策出台乃国内救灾应急领域重大举措,在国家政策指引下,相关企业将迎来更广阔光明的市场机遇,市场发展或呈指数式增长。

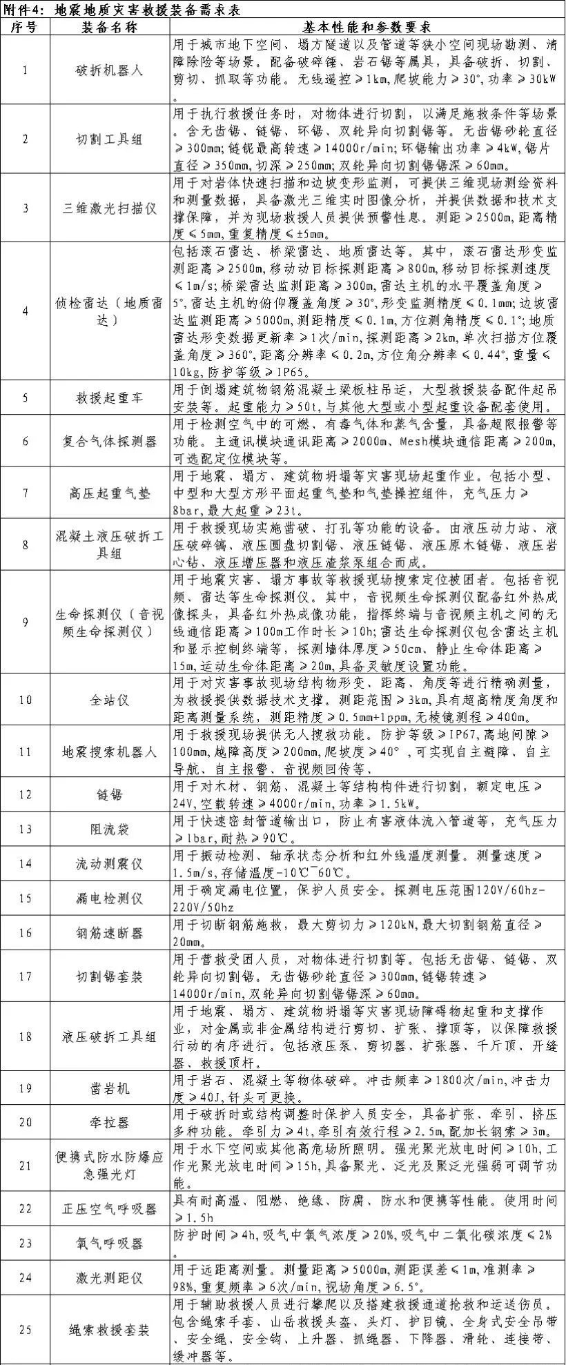
下面是此次国债需求的产品列表:
森林(草原)火灾扑救装备需求表

抗洪抢险救援装备需求表

水域救援装备需求表

地震地质灾害救援装备需求表

综合保障救援装备需求表

合金牌号 厚度、用途等
30分钟内快速回复
一对一设计定制生产方案